티스토리 뷰
매트랩 및 파이썬 Simulation자료는 깃에 업로드 했습니다.
의식의 흐름대로 작성해보았는데.. 다 설명됐는지는 모르겠습니다.
해놓고 정리할라 그러니까 귀찮아졌습니다요 ㅜ


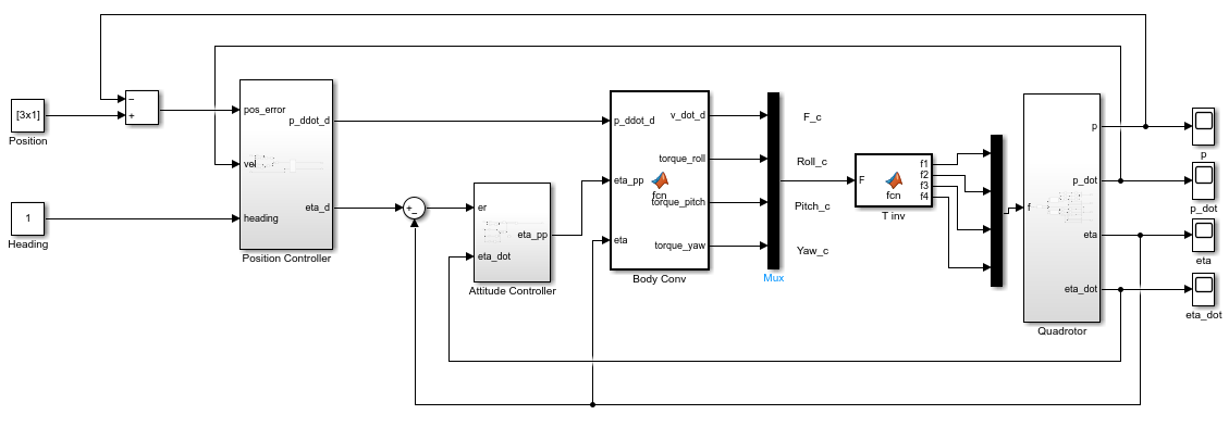
다음과 같이 구성하였을 때 모든 위치가 수렴하기까지 14초정도 소요된 것으로 보인다.
PID 게인은 임의로 지정하였고 문서에 기록 되어있음. 쿼드의 무게는: 1 로터까지의 길이는 0.3m이다.
제어입력: Position(7, -10, 5), Heading(1 rad)
왼쪽 위치, 오른쪽 속도
노란선 X, 파란선 Y, 주황선 Z

왼쪽 각도, 오른쪽 각속도
노란선 Roll, 파란선 Pitch, 주황선 Yaw

https://github.com/mkyun2/Quadrotor
GitHub - mkyun2/Quadrotor: Dynamics and Controller
Dynamics and Controller. Contribute to mkyun2/Quadrotor development by creating an account on GitHub.
github.com
제어기 구조 참조 - Lim, Jeonggeun. “Autonomous target following and monitoring with collision avoidance based on an Lidar on a multi-copter”, KITECH 양광웅 "쿼드 로터 무인항공기 제어 및 시뮬레이션"
'maengkyun > Study note' 카테고리의 다른 글
| [ROS2::Navigation2] DWB Controller (3) | 2024.01.27 |
|---|---|
| 쿼드로터 자세제어를 위한 슬라이딩 모드 제어기 설계 (0) | 2023.02.14 |
| 쿼드로터 동역학 모델링 정리 (5) | 2023.02.07 |
| [RVO] Reciprocal Velocity Obstacles (2) | 2022.12.20 |
| [VO] Velocity Obstacles (0) | 2022.12.20 |
댓글